韩璐教授团队基于深度学习的杂臂星型嵌段共聚物自组装行为解析
    时间:2025-03-13     浏览:

研究背景

嵌段共聚物自组装是纳米材料制备的重要手段,为构建多样化功能化纳米结构提供了关键支撑。然而,随着分子拓扑复杂性的增加,其研究难度显著上升。杂臂星型嵌段共聚物凭借独特的拓扑不对称性优势,在自组装过程中能够形成传统线型共聚物难以实现的复杂纳米结构,在开发新型纳米器件和多功能材料方面极具潜力。然而,在传统嵌段共聚物研究中,理解相行为的常规方法通常依赖于耗时耗力的试错实验来建立实验条件与目标产物之间的关联。尽管理论模拟可辅助预测其自组装行为,但对于这类复杂拓扑嵌段共聚物体系,尤其是涉及无机前驱体等多组分协同作用的溶液相自组装,其过程同时受到热力学稳定性和动力学控制因素的双重影响。此类系统不仅需要研究的参数显著增多,各参数间的相互作用关系也将变得异常错综复杂。因此,如何有效解析工艺参数之间的动态耦合作用,并精准确定杂臂星型嵌段共聚物自组装行为中的关键影响因素,成为制约其机理探索和可控合成的瓶颈。

近日,公司韩璐教授团队应用深度学习技术来辅助理解杂臂星型嵌段共聚物PEO-s-PS2在蒸发诱导自组装体系中的相行为,成功预测了三维合成相图,并挖掘了合成参数与最终结构之间的关系,相关研究成果“Deep-learning-assisted understanding of the self-assembly of miktoarm star block copolymers”(基于深度学习的杂臂星型嵌段共聚物自组装行为解析)发表于ACS Nano


研究内容

在这项研究中,构建了一个基于多层感知器(MLP)的深度神经网络模型,用于预测杂臂星型嵌段共聚物在无机前驱体参与的蒸发诱导自组装体系中的复杂相行为。以聚环氧乙烷-s-聚苯乙烯2(PEO-s-PS2)为模板分子,在四氢呋喃/水(THF/H2O)混合溶剂中与正硅酸四乙酯(TEOS)和3-缩水甘油醚氧基丙基三甲氧基硅烷(GLYMO)进行共缩合实验,构建了包含802组样本的训练数据集。数据集以嵌段共聚物的分子量(M.W.)、分散指数(Ð)及反应体系中H2O、THF、GLYMO的添加量作为输入参数,通过结构标签标记的最终介观结构作为输出目标。该模型通过学习数据集中的隐藏模式,成功建立了从合成参数到介观结构的非线性映射关系,能够预测指定合成条件下各类型结构被合成的概率,并绘制合成相图以揭示隐藏的自组装规律。

以12种杂臂星型嵌段共聚物为模板分子,通过一系列实际实验获得了包含802组样本的训练数据集。数据集中不同杂臂星型嵌段共聚物的共聚物参数和相应结构样品的数量分布以及8种典型介观结构如图2所示。

使用训练好的MLP遍历合成参数构建了不在数据集中的杂臂星型嵌段共聚物的合成相图(图3a和b中的虚线框)。并且通过实际实验对其进行验证(图3a和b中的实线框)。实验相图与MLP预测得到了一致的结构转变路径,验证了在该合成体系中,神经网络捕获到了变量与最终结构之间的隐含关系。这种能力对于理解自组装过程的相行为至关重要。

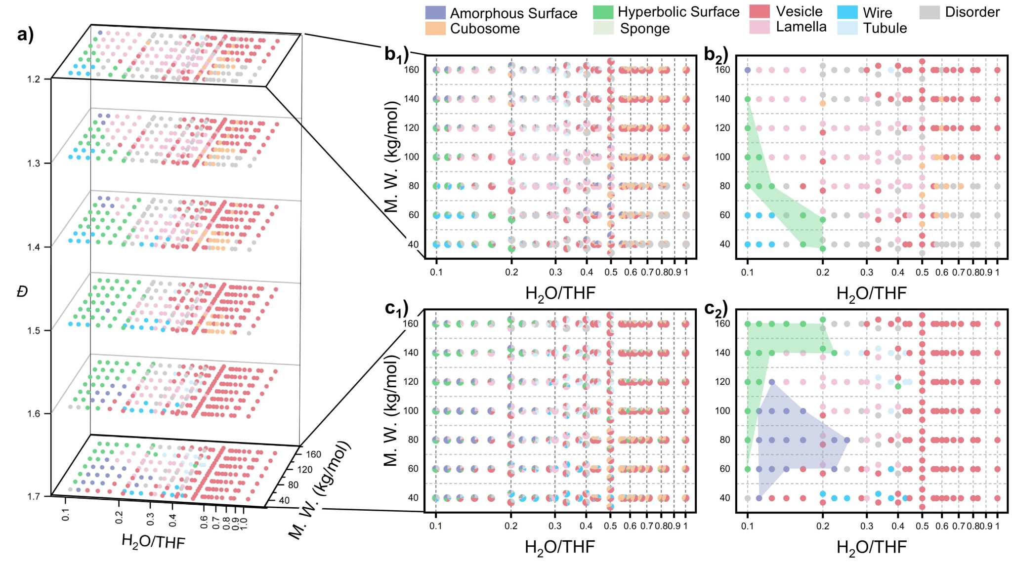
将聚合物的分子量和分散指数进一步加入探索范围,MLP能够在2分钟内完成合成相图预测(图4a)。图4b和c展示了不同分子量和H2O/THF质量比时聚合物分散指数为1.2和1.7的杂臂星型嵌段共聚物的二维合成相图。通过提取每个饼图中最高概率的结构绘制了相应的单标签相图。进一步使用SHAP方法评估了输入参数对深度神经网络模型输出结构的贡献。图5展示了输入参数对不同预测结构的影响。

基于神经网络绘制的清晰而全面的组装机理图景,分析了杂臂星型嵌段共聚物分子复杂的蒸发诱导自组装过程。嵌段共聚物的自发曲率变化导致自组装界面的变化,从而形成不同的结构(图6)。与线性嵌段共聚物相比,杂臂星型嵌段共聚物的不对称性使得自发曲率的影响更明显。不仅可以通过嵌段共聚物的分子量调控自组装结构,即使是一种分子也能在相对轻微的合成条件(H2O/THF质量比)变化下形成曲率变化很大的多种结构。另外,嵌段共聚物分散指数的增加有利于双连续相关结构的稳定。

该研究展示了深度学习方法在挖掘复杂自组装体系的合成规律方面的巨大潜力。突破了传统依靠大量试错实验进行共聚物自组装研究的限制,基于实验数据集和深度神经网络有效探索了杂臂星型嵌段共聚物的自组装体系。对自组装行为与合成参数之间相关性进行了探索,揭示了自发曲率在决定杂臂星形分子自组装中的关键作用。该研究展现了深度学习方法在利用实际数据挖掘复杂自组装系统隐含合成规律的潜力,对软物质领域的研究具有重要意义。

公司韩璐教授和华东理工大学曹渊渊副教授为该论文的通讯作者,博士研究生崔聪聪为第一作者。该研究工作得到了国家自然科学基金、中央高校基本科研业务费专项资金的资助。

论文链接:https://doi.org/10.1021/acsnano.5c00811