非线性光学是激光脉冲产生、非线性光学成像、光开关和光限幅等超强激光相关应用的关键基础光学过程,创制高性能非线性光学吸收材料具有重要的科学价值和实际应用前景。二维半导体材料是一类极具应用潜力的非线性光学材料,然而高性能二维非线性光学纳米材料的合成条件苛刻且产率低,因此亟需探索一种高效便捷策略以创制开发高性能非线性光学材料。
近日,公司黄智鹏教授、张弛院士研究团队在材料学重要期刊《先进功能材料》Advanced Functional Materials上发表了题为“Giant Nonlinear Optical Absorption of Ion-Intercalated Tin Disulfide Associated with Abundant In-Gap Defects”的研究论文(DOI:10.1002/adfm.202106930)。该研究首次提出了一种电化学离子插层策略以便捷高效调控二维材料的非线性吸收性能,该团队对层状SnS2纳米片进行系列碱金属离子(Li+, Na+, K+)的电化学插层,发现离子插层产物均体现出显著提升的非线性吸收性能;其中,锂离子插层产物Li0.952SnII0.398SnIV0.563S2具有最佳的性能:在515 nm飞秒激光激发下表现为饱和吸收特性(βeff : -1.7 × 104 cm GW–1),而在800 nm和1030 nm飞秒激光激发下则显示反饱和吸收行为(βeff分别为 2.8 × 104 cm GW–1 和1.4 × 104 cm GW–1)。光谱学研究表明离子插层可在二维材料中引入丰富的带间缺陷,在515 nm激光激发下,这些缺陷可以增强泡利阻塞效应而提升饱和吸收性能;在800 nm和1030 nm激光激发下,这些缺陷可作为中间态促进激发态吸收而提高反饱和吸收性能。该项研究不仅显示了离子插层材料可作为新型高性能非线性光学材料,还提供了一种构建高性能非线性光学材料的有效策略。

图1. (a) SnS2插层模型,(b) 性能研究装置示意图,(c-g) SnS2形貌结构表征及插层产物的 (h) XPS和 (i) 线性吸收光谱表征。
该研究基于三电极装置进行电化学离子插层,采用Berndtite 2T SnS2作为基质材料,其相邻层间隙作为离子扩散的开放通道。TEM和XPS谱学表征证明了碱金属离子的成功嵌入,而且不同离子半径的插入将导致宿主SnS2的不同的体积膨胀,并会导致不同的缺陷水平,因此SnS2的带隙可以通过不同离子插层进行有效操控,随着插层离子的半径减小SnS2吸收边缘逐渐红移。

图 2. (a-c) 不同激发波长下SnS2及插层产物的Z-扫描曲线、(d-f) 非线性吸收系数及其 (g-h)与其它无机半导体材料性能的对比。
在一定波长范围(515-1030 nm)内,SnS2的光学非线性可以通过离子插层实现性能反转或调制。同时,光学非线性的调制效果与插层离子的半径紧密相关,具有较小半径的离子插层可实现对应产物更好的性能,且非线性吸收性能优于文献报道的大部分无机半导体。

图3. (a) 非线性吸收系数与电化学插层时间的关系,(b) 非线性吸收系数的离子插层/脱嵌循环调控过程,(c) 插层产物非线性吸收性能的时间稳定性。
此外,离子插层策略可连续动态地调控SnS2的非线性光学响应,电化学离子插层是调制SnS2的光学非线性性能的方便方法,仅需改变充/放电时间可以获得所需的性能;同时离子插层后的SnS2在空气中足够稳定,是一类高性能离线非线性光学材料。

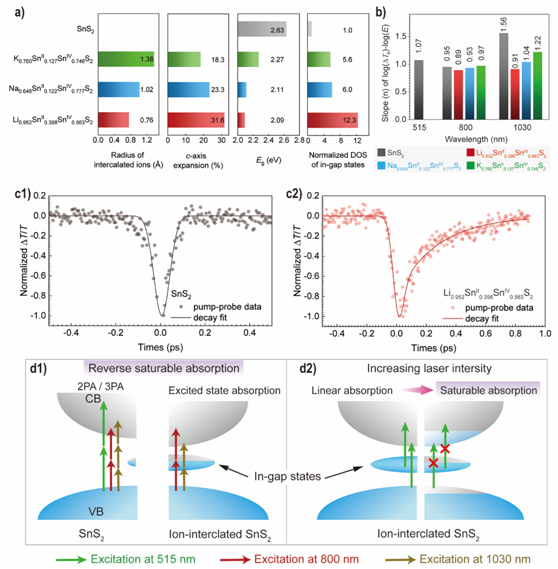
图4. (a) 插层产物c轴间距膨胀、带隙和缺陷态密度与离子半径的关系,(b) 非线性吸收幅度与激发光强关系的斜率,(c1,c2) 泵浦探测曲线,(d1-d3) 缺陷调控非线性吸收过程的机理。
带间缺陷的态密度还与c轴晶格膨胀(碱金属离子半径)相关。碱金属离子半径越小,插层产物沿c轴的晶格膨胀越大,带间缺陷态越多。在515 nm激光激发下带间缺陷可增强泡利阻塞和饱和吸收;在800 nm和1030 nm激光激发中缺陷态提供丰富的激发中间态,促进反饱和吸收。
该研究工作得到了国家自然科学基金重点项目、面上项目、教育部创新团队、科技部重点领域创新团队和上海市教委科创计划重点项目等支持,黄智鹏教授和张弛院士为论文的共同通讯作者,博士生刁梦娟和博士后李卉博士是论文的第一作者。
相关链接:https://onlinelibrary.wiley.com/doi/abs/10.1002/adfm.202106930