光催化有机物转化耦合制氢技术将绿色燃料制备和高附加值化学品合成有机结合,对建设清洁能源经济和实现可持续发展的化学工业具有重要意义。目前,苯甲醇的光催化转化虽然能够在多种材料体系中实现,但仍缺乏一种通用的策略来调节转化产物的选择性。best365中国官方网站徐晓翔教授课题组发展了助催化剂工程策略实现了苯甲醇转化选择性的调控,相关成果近日以“Selective Photocatalysis of Benzyl Alcohol Valorization by Cocatalyst Engineering Over Zn2In2S5 Nanosheets”为题发表在《先进功能材料》(Advanced Functional Materials)。

研究团队通过原位锚定两种助催化剂Cd和Pt在Zn2In2S5纳米片表面,实现苯甲醇高选择性转化为特定产物。TEM及 X 射线吸收光谱证明这些助催化剂为金属纳米颗粒,Pt-S/Cd-S键的存在表明Cd/Pt和 Zn2In2S5之间存在很强的金属-基底相互作用。

光催化苯甲醇转化实验结果表明,Pt助催化剂的转化产物为苯甲醛, 其420 ± 20 nm 处的表观量子产率(AQY)可达33.2%;而Cd助催化剂的转化产物为C-C偶联产物,420 ± 20 nm 处的AQY可达11.5%。两种助催化剂均表现出优异的转化稳定性。

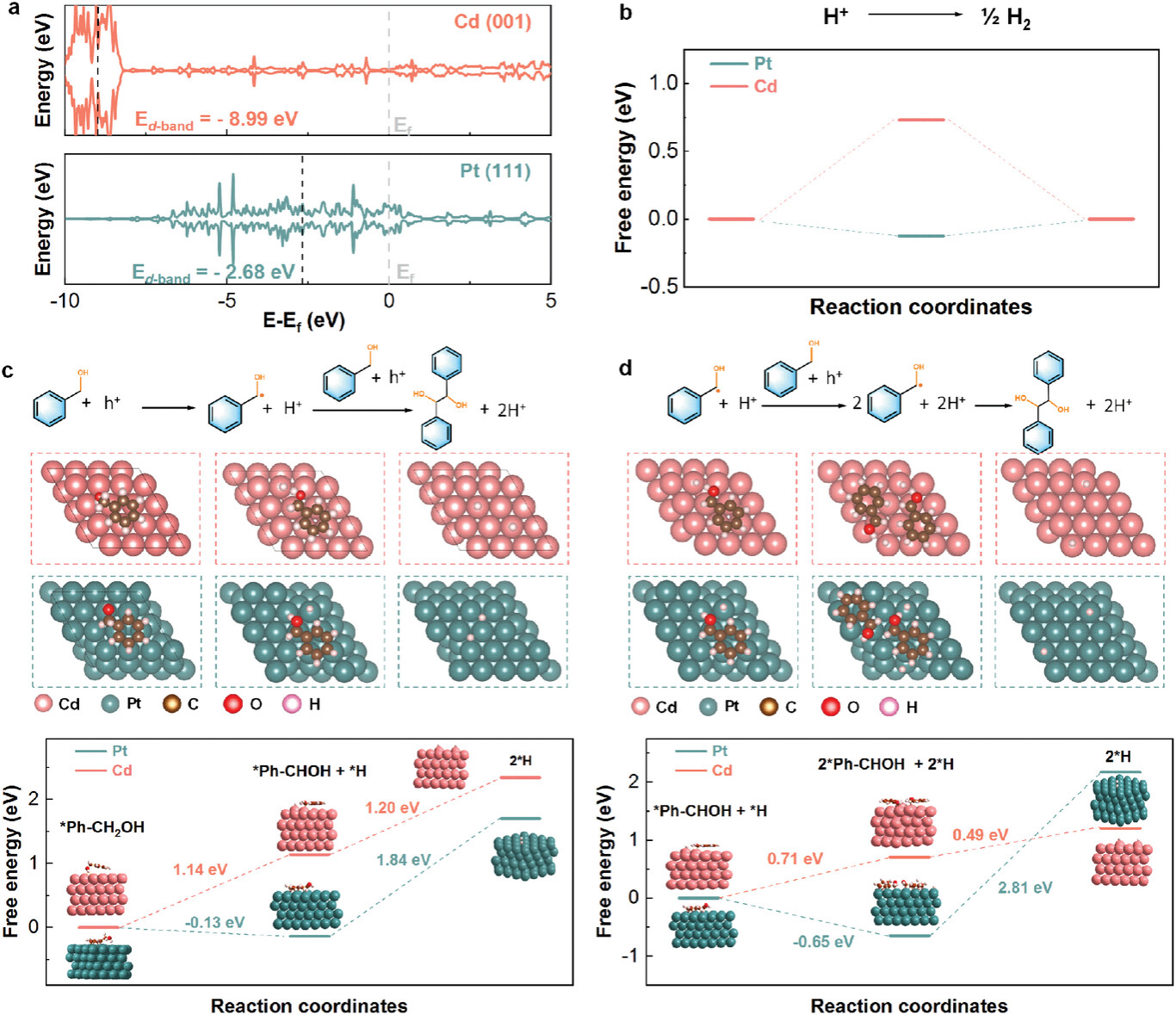
进一步研究表明,相较于Pt助催化剂,Cd助催化剂具有优异的苯甲醛还原能力,是导致苯甲醇高选择性转化为C-C偶联产物的主要原因。

DFT理论研究表明,Pt (111) 表面对反应中间体的吸附能力强于Cd (001) 表面,是导致反应中间体进一步氧化生成苯甲醛的重要原因。从C-C偶联反应的自由能变化角度来看,Cd (001) 表面相较于Pt (111) 表面具有明显更低的反应自由能改变,从而解释了Cd助催化剂有利于C-C偶联产物生成的原因。这一研究工作为操控光催化有机物转化的选择性提供了新思路。

徐晓翔教授为论文的通讯作者,博士生王冉为论文第一作者,南京邮电大学的史力教授和俄罗斯科学院Konysheva教授为本研究工作提供了帮助。该工作得到了国家自然科学基金项目的资助。
论文链接:https://onlinelibrary.wiley.com/doi/10.1002/adfm.202418074