beats365(中国区)-唯一官方网站
人才引进
|
联系我们
|
English
首页
公司概况
团队力量
招生培养
科学研究
党建工作
员工工作
员工园地
人才引进
首页
>
人才招聘.
>
研究生
>
正文
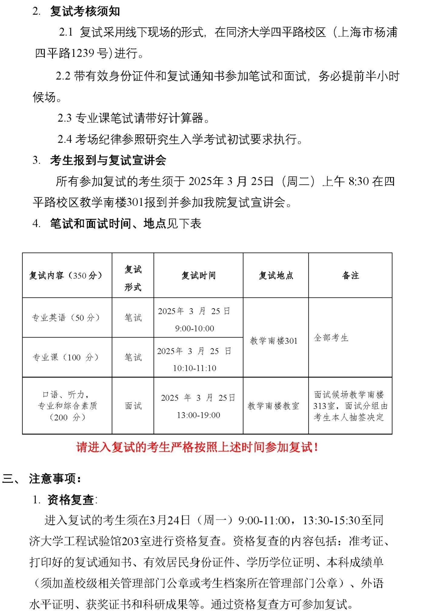
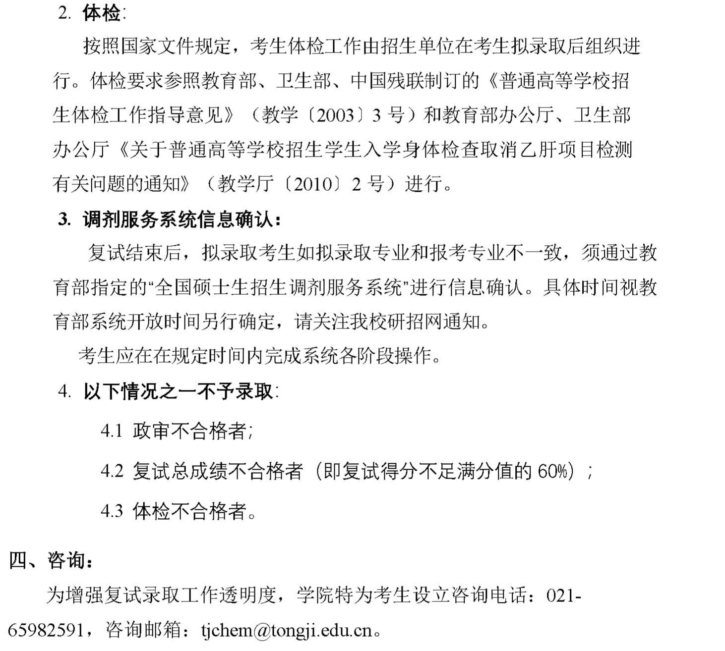
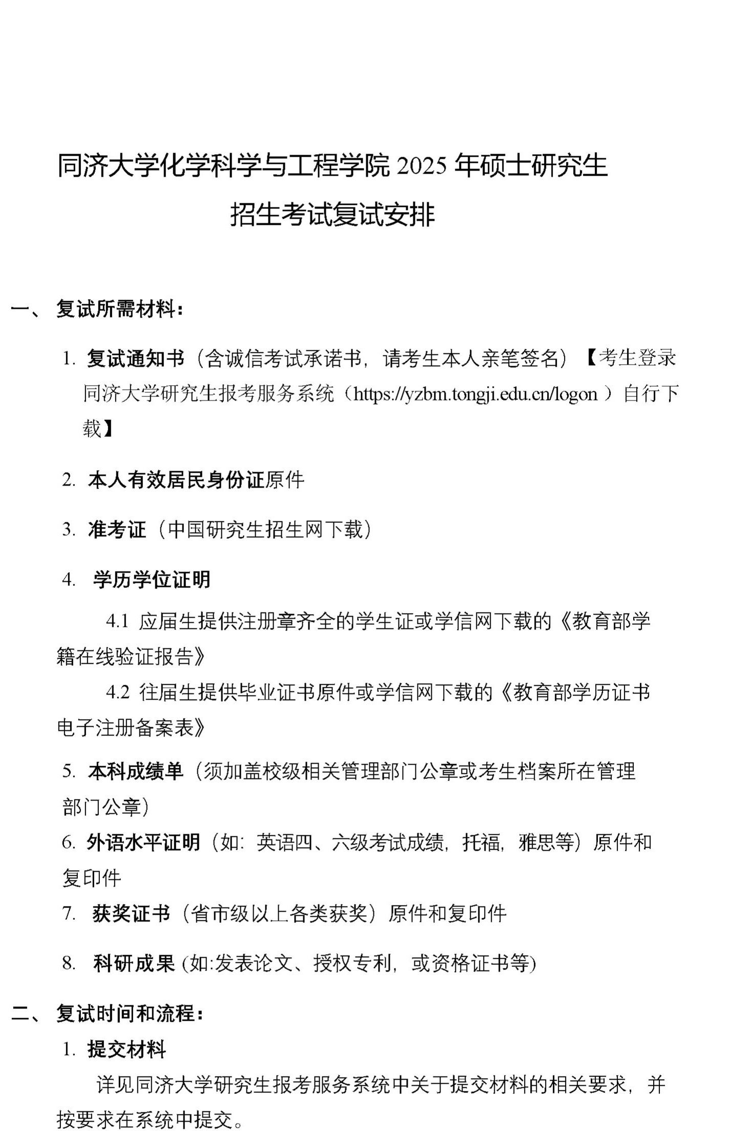
best365中国官方网站2025年硕士研究生招生考试复试安排
作者:
时间:2025-03-17
点击数:
上一条:
best365中国官方网站2025年第二批博士研究生招生考试复试成绩公示
下一条:
best365中国官方网站2025年硕士研究生复试名单
Copyright © 2020 best365中国官方网站 【
后台登陆
】