beats365(中国区)-唯一官方网站
✕
首页
公司概况
best365中国官方网站简介
行政机构
党委机构
相关机构
beats365亚洲版
beats365官网亚洲网页版
团队力量
人才计划
正高级职称
副高级职称
中初级职称
招生培养
本科生培养
公司产品
招生公告
科学研究
团队建设
科研成果
学术报告
博士后流动站
党建工作
党建动态
党员发展
党务公开
工会工作
关工委分会
员工工作
团学活动
奖惩贷助
就业指导
管理制度
员工园地
员工活动
员工联络
毕业印记
人才引进
信息指南
政策文件
信息平台
English
首页
公司概况
best365中国官方网站简介
行政机构
党委机构
相关机构
beats365亚洲版
beats365官网亚洲网页版
团队力量
人才计划
正高级职称
副高级职称
中初级职称
招生培养
本科生培养
公司产品
招生公告
科学研究
团队建设
科研成果
学术报告
博士后流动站
党建工作
党建动态
党员发展
党务公开
工会工作
关工委分会
员工工作
团学活动
奖惩贷助
就业指导
管理制度
员工园地
员工活动
员工联络
毕业印记
人才引进
信息指南
政策文件
信息平台
招生培养
招生培养
本科生培养
公司产品
招生公告
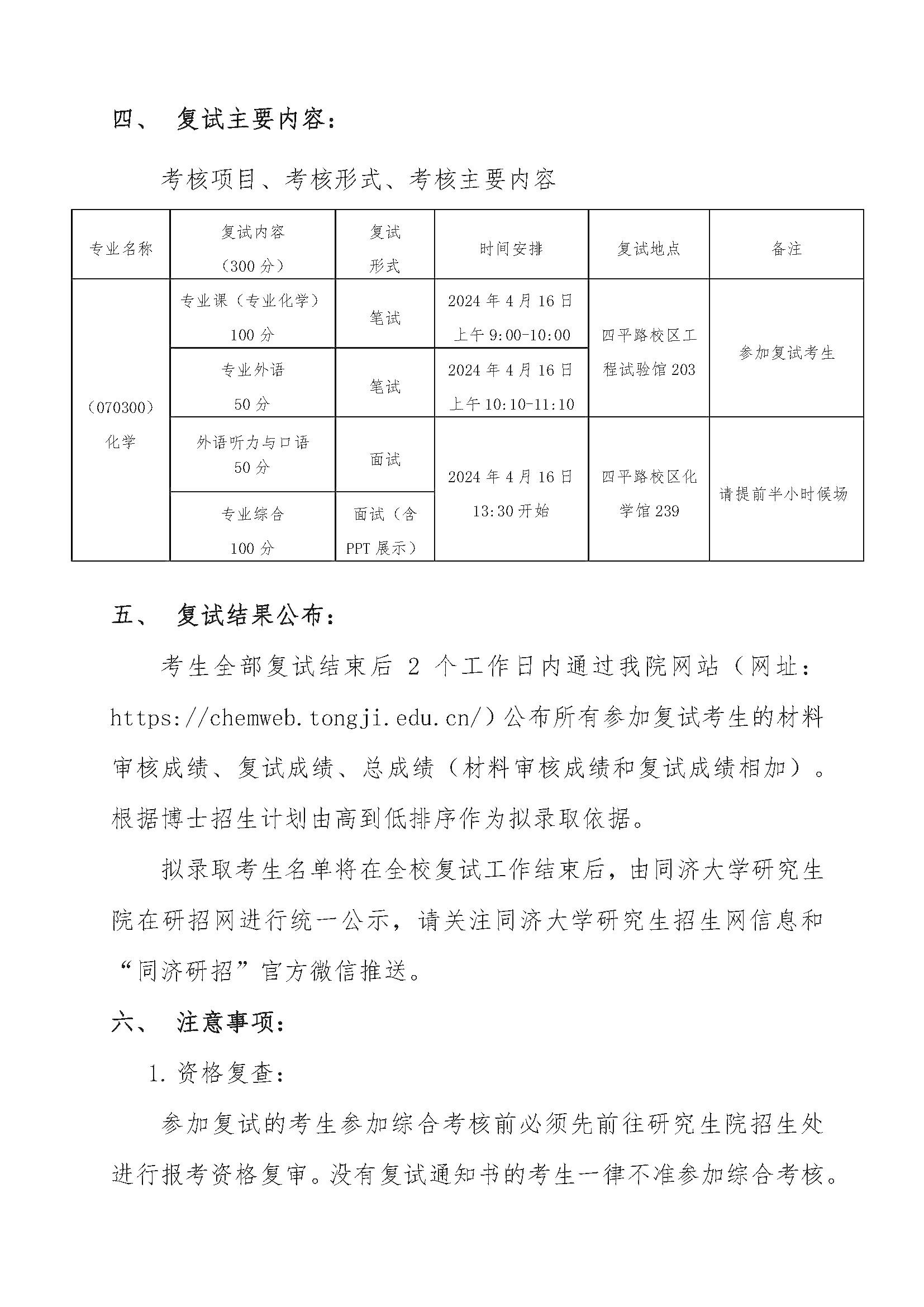
best365中国官方网站2024年博士研究生招生考试(少数民族高层次骨干人才计划)复试安排
时间:2024-04-12 浏览: